行业动态
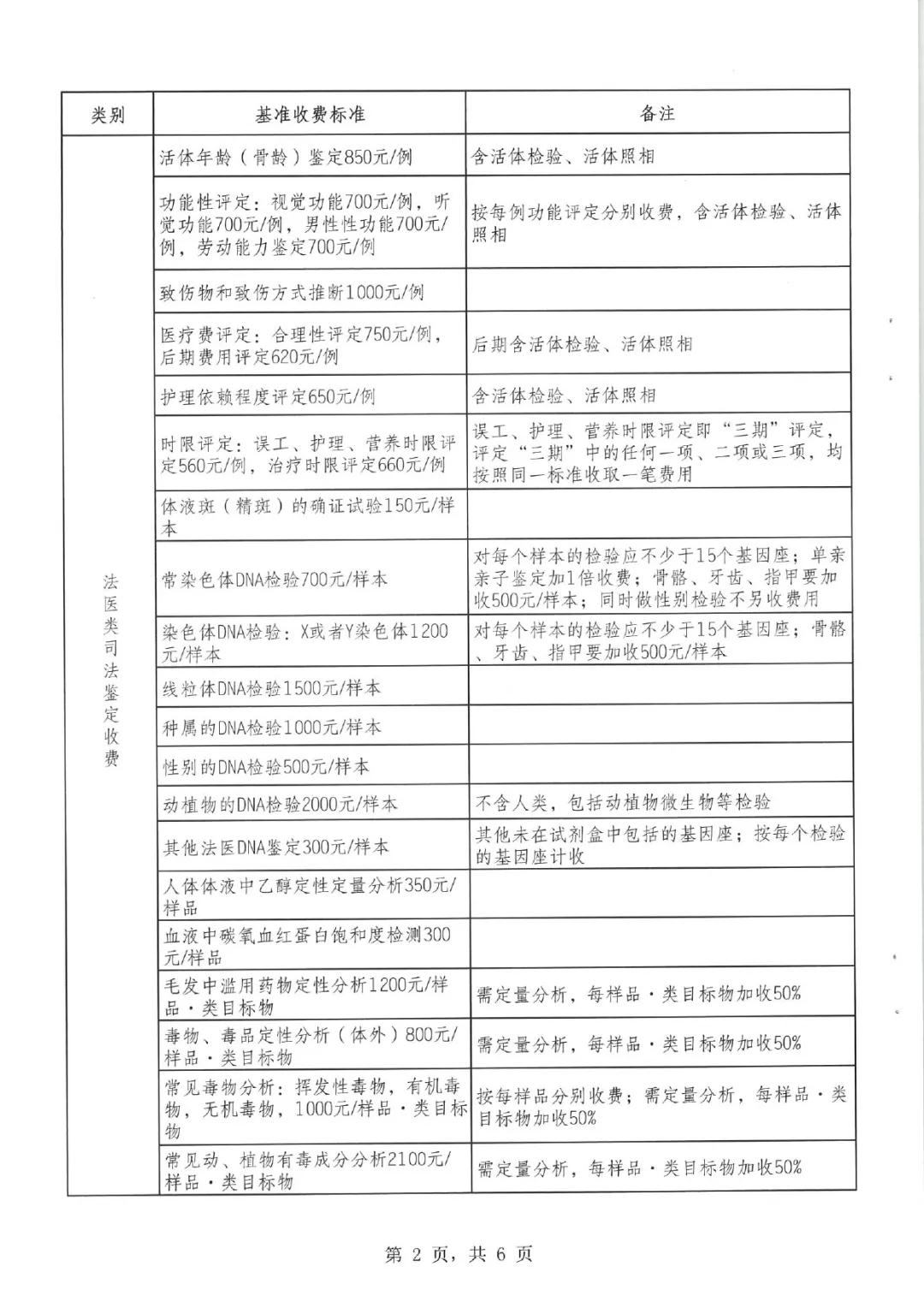
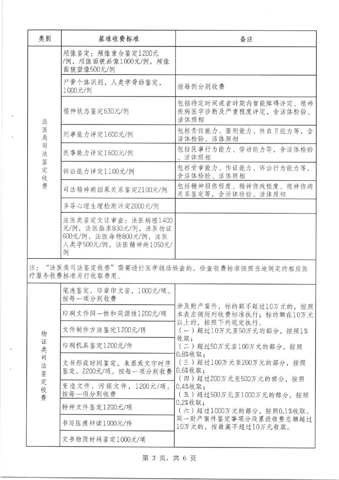
广东省发改委、司法厅关于司法鉴定收费政策的通知(2019年9月1日起执行)
作者:
时间:2019年9月6日
广东省发改委、司法厅关于司法鉴定收费政策的通知(2019年9月1日起执行)








- 上一篇:没有了
- 上一篇:2016年5月1日起开始实施《司法鉴定程序通则》(司法部令第132号)


粤公网安备44080302000230号